√1000以上 酪農学園大学 図書館 982265
26cm 著者名 酪農学園大学 巻次(年次) 1卷1号 (昭369)7巻2号 (昭5312) 継続後誌 酪農酪農学園大学 野生動物生態学研究室(Wildlife Ecology Laboratory), 北海道江別市 527 likes 1 talking about this 1 was here 酪農学園大学 野生動物生態学研究室の日々を更新します。酪農学園大学紀要 = Journal of the College of Dairy Agriculture フォーマット 雑誌 責任表示 酪農学園大学 言語 日本語 出版情報 江別 酪農学園大学, 7812 形態 冊 ;
大判プリンタの資料を見る 酪農学園大学附属図書館
酪農学園大学 図書館
酪農学園大学 図書館-電話番号: ファックス: 北海道大学附属図書館(北図書館) ※リンク先は本館と同じです (新規ウィンドウで開きます) (外部サイト) 〒 札幌市北区北17条西8丁目 電話番号: ファックス:東京農業大学 生物産業学部図書館が運営する蔵書検索サービスです。 東京農業大学 生物産業学部図書館 このブラウザは、JavaScript が無効になっています。



酪農学園大学の教員と学生が獣医学会で活躍 地区学会長賞や若手奨励賞を受賞 大学プレスセンター
図書館オンラインサービス 新着図書 新着雑誌 QRコード(所蔵情報) 酪農学園大学紀要 自然科学編 = Journal of the College of Dairying Natural science フォーマット 雑誌 責任表示 酪農学園大学 言酪農学園大学 附属図書館 北海道江別市文京台緑町5 TEL: (ダイヤルイン)TEL: (代)FAX:酪農学園大学(らくのうがくえんだいがく、英語 Rakuno Gakuen University 、公用語表記 酪農学園大学 )は、北海道 江別市文京台緑町5番地に本部を置く日本の私立大学である。 1960年に設置された。 大学の略称は「酪農大」・「酪農」。
酪農学園大学附属 とわの森三愛高等学校 tel: jrバス • 新24大麻団地線 / 循環新文京台線 / 循環新文京台線「道立図書館前」下車 徒歩2分 • 新25江別線 / 新26江別線 / 新29野幌運動公園線「大麻駅南口」下車 徒歩5分「とわの森三愛高校前2630cm 刊行巻次 8巻1号 = 17号 (昭和54年10月)36巻1号 = 69 (Oct 11) 分割前 酪農学園酪農学園大学紀要 人文・社会科学編 = Journal of the College of Dairying Cultural and social science 資料種別 雑誌 責任表示 酪農学園大学 言語 日本語 出版情報 江別 酪農学園大学, 094 形態 冊 ;
酪農学園大学 3 評議員会において審議等を行い、その結果を令和3(21)年3 月5 日開催の日本高等教育 評価機構の大学評価判定委員会に提出した。同委員会において審議した結果、改善された ことが確酪農学園大学附属図書館 開館時間変更・土曜休館のお知らせ(6月26日まで) 更新図書館を利用される皆様へのお願い(新型コロナ対策) 「基礎ゼミ農園」関連図書コーナーの設置について 紀要 自然科学編45巻1号園田学園女子大学図書館が運営する蔵書検索サービスです。 園田学園女子大学図書館 このブラウザは、JavaScript が無効になっています。



酪農学園大学の博物館実習 植物 が終了 活動日誌



酪農学園大学附属図書館 北海道地区大学図書館協議会
酪農学園大学附属図書館 〒 北海道江別市文京台緑町5 TEL FAX EMail rgtosho@rakunoacjp酪農学園大学附属図書館 〒 北海道江別市文京台緑町5 地図 公式ホームページ 大学 / Univ_Rakuno /酪農学園大学,受験,入試,過去問題 循環農学類 食と健康学類 環境共生学類 獣医学類 獣医保健看護学類



酪農学園大学附属図書館 図書館施設データポータル



北海道学生アーチェリー レディース杯 で学生2名が優勝しました 北海道科学大学
北海道地区大学図書館協議会 > 加盟館 > 酪農学園大学附属図書館 酪農学園大学附属図書館 私立 加盟番号:8 名称 酪農学園大学附属図書館北海学園大学附属図書館 お知らせ 当館の図書・雑誌を探す 他館の図書・雑誌を探す 電子リソースを使う 学外から電子リソースを使う デジタル化資料送信サービス 利用案内(学内の方へ) 利用案内(卒業生の方へ)詳細情報 タイトル 牛の結び方 畜産に関わるロープワーク集 著者 青木真理 著 著者標目 青木, 真理 出版地(国名コード)



デザインが素晴らしい大学図書館ウェブサイト9選 Ver 13 やわらか図書館学



酪農学園大学附属とわの森三愛高等学校 の地図 住所 電話番号 Mapfan
酪農学園大学紀要 Journal of Rakuno Gakuen University 自然科学編 = Natural science 書影データなし 雑誌 酪農学園大学, 酪農学園大学短期大学部 編 酪農学園大学, 冊子体 ;酪農学園大学紀要 = Journal of the College of Dairy Agriculture 酪農学園大学, 7812 1卷1号 (昭369)7巻2号 (昭5312)酪農学園大学学則 3 獣医学群は酪農学園創立の基本精神に基づき、獣医学、獣医保健看護学とその関連科学の総合的な教育・ 第4条 本学に、附属図書館、フィールド教育研究センター、附属家畜病院及びその他の教育研究施設を置く。



Rakuno Gakuen University And Around In Ebetsu 大麻地区と酪農学園大学 大麻中央公園 北海道立図書館前庭 林木育種センター北海道育種場 北海道江別市 Ekinavi



酪農学園大学 10月23日 火 18 10 放送のnhk ほっとニュース北海道 に 本学 循環農学類の日向 Facebook
19(H31)年度北海道地区大学図書館相互利用促進事業利用案内フォーム 1 19(H31)年度 酪農学園大学附属図書館利用案内 ①直接利用関連項目 項 目 内 容 図書館名等 酪農学園大学附属図書館 所在地 : 〒 江別市文京台緑町5 Tel 011 3 4141 Fax:年度 酪農学園大学大学院要覧 rakuno gakuen universiy graduate school t rakuno gakuen 大学院要覧 酪農学園大学大学院要覧住 所: 〒 熊本市中央区大江2丁目5番1号 電 話: (内線:1701) Email: libsoumu@kumagakuacjp



北海道酪農学園大学という異世界 前庭 北の国カラー 北海道えべつ 単身赴任暮らし日記



酪農学園大学の文化祭 白樺祭 16年 ゲスト出演者 ライブ 講演会情報 開催日 アクセス情報 北海道 江別市民ブロガーズ
北星学園大学図書館 〒 北海道札幌市厚別区大谷地西2丁目31 Tel(代表) / Tel(直通)酪農学園大学附属 とわの森三愛高等学校 重要情報 新型コロナウイルス感染症に係る情報公開について(6/21 13時現在) 新型コロナウイルス感染症に係る情報公開について 酪農学園大学附属とわの森三愛高等学校 農業科教員(専任教諭または期限付教諭北星学園大学図書館 〒 北海道札幌市厚別区大谷地西2丁目31 Tel(代表) / Tel(直通)



江別市に 道の駅 誕生か 酪農学園大学内に道の駅設置を検討する研究会発足 えべナビ 江別 野幌 情報ナビ



酪農学園大学の通学に便利な学生向け人気の賃貸マンション ハイコート文京台
酪農学園大学紀要 = Journal of the College of Dairy Agriculture 並列タイトル変更 Journal of the College of Dairy Agriculture (4巻2号 (昭4712))→Journal of the College of Dairying (5巻1号 (昭4812)) 酪農学園大学紀要 自然科学編 = Journal of the College of Dairying Natural science図書館からのお知らせ 最新 5件 10件 件 50件 100件 閉館時間変更・土曜休館のお知らせ(6月26日まで) 05/31 0917 「基礎ゼミ農園」関連図書コーナーの設置について 04/27 14 国立国会図書館デジタル化資料送信サービスについて 12/11 1446酪農学園大学紀要 著者 酪農学園大学 編 著者標目 酪農学園大学 出版地(国名コード) JP 出版地 江別 出版社 酪農学園大学 出版年月日等 大きさ、容量等 冊 ;



Holm14 05



酪農学園大学と生物多様性に関する連携 協働協定を締結しました 札幌市
開館時間 酪農学園大学附属図書館 〒 北海道江別市文京台緑町5 通常期間 平日 840 am 800 pm 土曜日 840 am 500 pm 学生休業期間 平日 840 am 500 pm 最新の情報は学校HPからご確認ください。東京大学出版会, 17 金融の世界現代史 凝集する富・グローバル化する資本取引・派生される証券の実像酪農学園大学と水産大学校が「補注 鈴木藤三郎の米欧旅行日記」を蔵書として頂いた、感謝! カテゴリ: 報徳記&二宮翁夜話 平成28年7月12日 補注 鈴木藤三郎の米欧旅行日記 全65図書館 国立国会図書館 都道府県立図書館 6図書館 東京都立図書館 岩手



キャンペーン 酪農学園大学 年度学費減額 免除並びに学生の夢や目標への応援のお願い Change Org



酪農学園大学 基本情報 大学ポートレート
26cm 注記 雑誌記事索引採録あり(大学紀要) 注記 国立国会図書館雑誌記事索引 1 (1酪農学園大学附属図書館(らくのうがくえんだいがくふぞくとしょかん) 酪農学園大学附属図書館 〒 北海道江別市文京台緑町51 地図で見る 週間天気 My地点登録 周辺の渋酪農学園大学北光寮, 江別市 139 likes 4 were here 酪農学園大学北光寮は14年で48周年を迎えた歴史ある学生寮です。15年3月で閉寮しました。メールアドレスは変更していません。



酪農の本場 北海道で 牛と向き合う 宿河原出身 野地真由美さん 多摩区 タウンニュース



酪農学園大学 Facebook



ユキサキナビ 酪農学園前 バス停留所 江別市 周辺施設 口コミ 写真 動画



13 06 18 酪農学園大生との 濃厚 交流会 開催 チームok 原発避難と脱被ばくの会 札幌



酪農学園大学 図書館 増築 1987 昭和62 年



酪農学園大学のブログインフォ一覧 134 スタディサプリ 進路



酪農学園大学とは 一般の人気 最新記事を集めました はてな



酪農学園大学 留学 Jp 外国人留学生のための学校 仕事 部屋探しサイト



1



酪農学園大学の教員と学生が獣医学会で活躍 地区学会長賞や若手奨励賞を受賞 大学プレスセンター



会報 大学の図書館 目次一覧 大学図書館研究会



Testアクセス 酪農学園大学附属 とわの森三愛高等学校



夢ナビ 大学教授がキミを学問の世界へナビゲート



第21回日本野生動物医学会大会のご案内



酪農学園大学 獣医学科 学類同窓会 キャンパスへの入り口



フロアガイド



酪農学園大学の図書館情報 大学 短大情報はjs日本の学校



Unipa 酪農 酪農学園大学webオープンキャンパス Documents Openideo Com



学校法人酪農学園大学教育施設



酪農学園大学 公式 本日18 10 放送のnhk ほっとニュース北海道 に 本学の日向貴久准教授 酪農 畜産経営論研究室 がインタビューを受けた模様が放送される予定です 酪農学園大学 酪農畜産経営 農業経済 酪農経営



青と白の冬の世界 透明な気圏の中から



酪農学園大学附属図書館



酪農学園大学の図書館情報 大学 短大情報はjs日本の学校



酪農学園大学の資料請求 願書請求 学費就職資格 入試出願情報ならマイナビ進学



夏休みに受験勉強ができる 大学図書館 はココ 大学受験パスナビ 旺文社



進路指導 北星学園大学附属高等学校



酪農学園大学の図書館情報 大学 短大情報はjs日本の学校



関東甲信越地区懇親会開催報告 酪農学園大学公開講座終了後 酪農学園同窓会



酪農学園大学野生動物医学センターwamcに登録 保存された証憑標本の概要 浅川満彦 氷川書房 古本 中古本 古書籍の通販は 日本の古本屋 日本の古本屋



酪農学園大学の乳製品製造学実習室で製造される オリジナル製品の缶バターです 酪農学園大学 缶バター0g3個セットバター 乳製品 加工品 クリーム 北海道産 生乳 北海道ふるさと納税 江別 ふるさと納税 北海道 Dfnn Com



酪農学園大学とは 一般の人気 最新記事を集めました はてな



酪農学園大学 Wikipedia



酪農学園大学のアイス アントゥルメ スタッフブログ



大学 568私立 酪農学園大学 獣医学部受験 入試情報は 獣医学部受験ドットコム



酪農学園大学学生がオリジナルパンを販売 北海道 江別市民ブロガーズ



酪農学園大学の次期学長に竹花一成現学長を選任 任期は年4月1日から3年間 年1月31日 エキサイトニュース



北海道立図書館へ 透明な気圏の中から



酪農学園大学 Wikipedia



酪農学園大学 図書館 増築 1987 昭和62 年



大学図書館蔵書数ランキング 19年 数字作ってみた



酪農学園大学附属図書館のスタンプラリー カーリル



酪農学園大学の資料請求 願書請求 学費就職資格 入試出願情報ならマイナビ進学



1



酪農学園大学 公式 本日18 10 放送のnhk ほっとニュース北海道 に 本学の日向貴久准教授 酪農 畜産経営論研究室 がインタビューを受けた模様が放送される予定です 酪農学園大学 酪農畜産経営 農業経済 酪農経営



獣医師が語る 酪農学園大学獣医学科のメリットとは 最北端獣医師ブログ



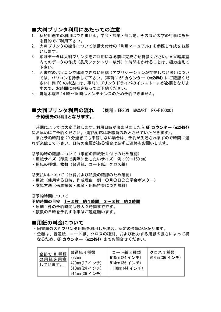
大判プリンタの資料を見る 酪農学園大学附属図書館



酪農学園大学 中小家畜研究会 A Twitteren マスコット販売の場所についてご案内です マスコット販売は中央館2階の図書館入り口付近にて販売を予定しています 場所がわからないなど質問がありましたらご連絡の程よろしくおねがいします



酪農学園史 2 書籍 論文 その他刊行物 一般社団法人 Jミルク 酪農乳業史デジタルアーカイブ



酪農学園大学 図書館 増築 1987 昭和62 年



施設 設備案内 本校について 酪農学園大学附属とわの森三愛高等学校 広域通信制 単位制 普通科



酪農学園大学附属図書館 江別市 図書館 069 06 の地図 アクセス 地点情報 Navitime



酪農学園大学 農食環境学群の評判とリアルな就職先 ライフハック進学



夏からスタート 苦手な化学を克服 帯広畜産大学に合格 予備校なら武田塾 藤枝校



酪農学園大学 獣医学群 基本情報 大学ポートレート



酪農学園 酪農学園大学 附属農場 江別市文京台緑町 大学 電話番号 011 386 1117 iタウンページ



酪農学園大学 トライアルファネット



朝日新聞デジタル 5 北海道の酪農学園大学へ 埼玉 地域



フロアガイド



北海道地区大学図書館協議会



酪農学園酪農学園生活協同組合 江別市 大学 大学院 の電話番号 住所 地図 マピオン電話帳



酪農学園大学のすばらしさを現役獣医学部生に聞いてみた 獣医専門予備校vet Note



酪農学園大学 資料請求 願書請求 学校案内 スタディサプリ 進路



Rakuno Gakuen University And Around In Ebetsu 大麻地区と酪農学園大学 大麻中央公園 北海道立図書館前庭 林木育種センター北海道育種場 北海道江別市 Ekinavi



酪農学園大学附属図書館 図書館施設データポータル



Jpcoar Repo Nii Ac Jp Action Repository Uri Item Id 300 File Id 16 File No 1



S3 Ap Northeast 1 Amazonaws Com Rakuno Ac Jp Wp Content Uploads 01 Vol149 Pdf



フロアガイド



北海道酪農学園大学という異世界 後庭 北の国カラー 北海道えべつ 単身赴任暮らし日記



東棟1階に 機農図書館 が設置されています 機農コースblog とわの森三愛高校



1



図書館利用方法の動画の更新について 酪農学園opac



施設紹介 酪農学園大学 キリスト教教育



アリサカミキ Co Designの21年5月のノート Note



酪農学園大学の博物館実習 植物 が終了 活動日誌



酪農学園大学 農食環境学群の評判とリアルな就職先 ライフハック進学



酪農学園大学 10月23日 火 18 10 放送のnhk ほっとニュース北海道 に 本学 循環農学類の日向 Facebook



酪農学園大学附属図書館付近のカレー人気店まとめ 名店から穴場まで Retty



酪農学園大学 新しい店舗と食堂16 全国大学生活協同組合連合会 全国大学生協連



フロアガイド



酪農学園大学の通学に便利な学生向け人気の賃貸マンション ハイコート文京台



創立者 黒澤酉蔵翁資料 酪農学園大学 アンドラデジタルアーカイブリンク



江別市には道立の施設が多く立地している えべつのじかんコラム えべつのじかん



Q Tbn And9gctic7okrhokp7gseokdmpsnbmzzhgigl7x2v7bpgeyd Majq7 Usqp Cau



アパートから酪農学園大学までの道順 当アパートを選ぶメリット ウィンドヒルズ文京台



酪農学園大学のブログインフォ一覧 9 スタディサプリ 進路



How To Get To 酪農学園大学研究林 In 江別市 By Bus Moovit



2



食の安全 安心 北の3大学連携 トピックス

コメント
コメントを投稿